• 1
         
学生活动
教师活动
教育教学
综合拓展课程
社团活动
校务视角
教师活动
大四中战“疫”春点兵  开展线上教学“大比武”
[ 发文时间:03-20 11:01    点击数:3534 ]


2019-2020学年下期  13期(防控专辑)

自全面打响新冠肺炎防控战役以来,大四中严格按照国家、重庆市部署,贯彻落实“停课不停学”要求,开齐开足国家课程,并结合实际,利用钉钉平台,大力实施线上教育教学,学校运转、部门配合、师生教学、防控攻坚等方面,呈现出稳中向好局面。为确保线上教学有效性,大四中精心谋划,周密研究,创造性地开展线上教学比武大赛,拉开战“疫”关键期师资培训专业成长的大幕。徐刚、陈思思老师斩获一等奖,梁谷旭、吴德明、龚道玉老师获得二等奖,杨毅、陈伦、鲁舟舟、钟达、陈勇老师收获三等奖。

谋定·后动  张长良校长立足全局,着眼精细,全力发挥支部战斗堡垒,党员先锋模范作用,率领学校课程中心,提前思考线上教学课程规范、评价机制、小组建设等重点问题。聚焦教学有效性,开展专题调研、专题会议,组织年级组、教研组、备课组研讨线上教育教学管理工作,果断提出大力开展线上教学比赛活动。

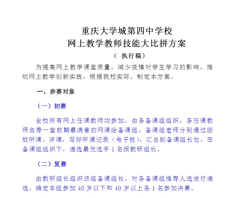
精微·后作  徐梅副校长牵头课程中心,全面开展线上赛课筹备行动。率领吴强、廖黎黎主任,召开年级组长、教研组长、备课组长会议,探讨线上教学比赛难点问题,群策群力,集思广益,精心制定出大四中《网上教学教师技能大比拼方案》,认真开展网上教学“比武”工作,以年级组推进,教研组推荐为切入点,要求各年级组、各学科推荐选拔教师参加学校网上赛课活动。

敬业·先试  全校教师积极响应,各年级组、教研组、备课组认真开展在线课堂赛课选手选拔工作。通过教研组会议,集体备课活动,大家畅所欲言,各抒己见,结合自身特长特点,纷纷出谋献策,主动担任赛课工作,特别是党员教师,站出来,顶上去,争先恐后挑起展示重担。目前,选拔出语文组陈仑、龚道玉,数学组杨毅、徐刚,英语组陈思思、钟达,政治熊娟、历史鲁舟舟、物理吴德明、化学梁谷旭等10名老师参加在线课堂大比拼。

使命·先行  网上赛课大比武在第五周全面打响,语数外等各位选手,经过辛勤备课、磨课、试课,终于在钉钉赛场上纵横驰骋。或是精湛的互动联麦,或是精心的教学设计,或是精妙的思维碰撞,或是精彩的平台展示……无不让观课者大呼过瘾。教学相长,合作交流,参与听课的老师们纷纷表示很有收获,同时,也提出了各自对线上教学的难点、热点问题思考,特别是对“网上展示”、“教学独角戏”、“课堂管理”等问题的探究,都彰显出大四中人对防疫关键时期教书育人的初心探索,大家用行动、实干一马当先,展示匠心,坚守立德树人初心,勇挑务本求真重担。

图片资料:

(张校长分享思维导图一)

(张校长思维导图二)

(比拼方案图片)

 

 

(在线课堂大比拼决赛名单)

(获奖教师表彰决定)

  • 本栏目上一篇文章: 无

  • 本栏目下一篇文章: 无

  • 扫一扫,关注公众号
    返回顶部
    版权所有 CopyRight 2016-2017
    渝ICP备17008868号-1
    Baidu
    map